QQ登录  找回密码  注册
瑞城招聘 广告
嘉缘婚恋 广告

瑞安论坛

广告
搜索
麦职教育 广告
春华 广告
亲子游 广告
查看: 5947|回复: 30

血压

  [复制链接]
发表于 2025-10-15 13:53 来自手机 | 显示全部楼层 |阅读模式 | 来自浙江
无偿献血

20251015135138front2_0_886033_FhEGYH_YT8Q1dBTwN2INKAXS3bqP.jpg
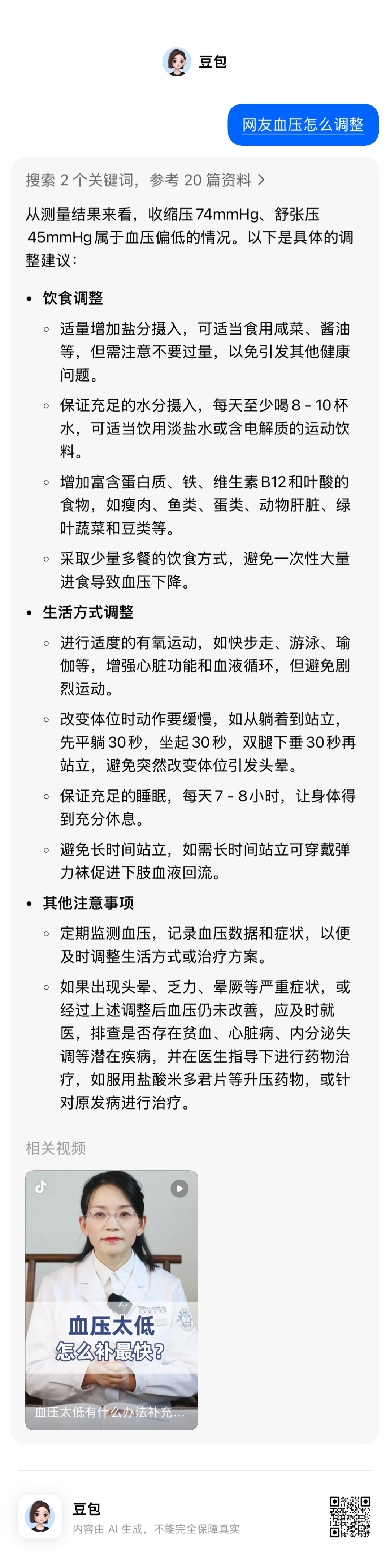
这样的血压该怎么调养好呢?有朋友也有这么几低的血压吗

来自: Android客户端
发表于 2025-10-15 13:55 来自手机 | 显示全部楼层 | 来自浙江
抖音
请到正规医院检查。
来自: Android客户端
回复 支持 5 反对 0

使用道具 举报

头像被屏蔽
发表于 2025-10-15 14:10 来自手机 | 显示全部楼层 | 来自浙江
提示: 作者被禁止或删除 内容自动屏蔽
回复

使用道具 举报

发表于 2025-10-15 14:28 来自手机 | 显示全部楼层 | 来自浙江
瑞安论坛里面有心血管主任医师帮您讲解一下问题
来自: iPhone客户端
关注瑞安论坛抖音号,抖音搜索“瑞安论坛”,或者搜索抖音号:bbsruian
回复 支持 2 反对 0

使用道具 举报

发表于 2025-10-15 14:34 来自手机 | 显示全部楼层 | 来自浙江
这位美女一定可以帮上你的
20251015143437front1_0_874772_FvH37sTJ7qM9mG2FuO6IckjELWv9.jpg
20251015143437front1_0_874772_FtTlckIP1BM0DpnrdjuDo3mdXhop.jpg
20251015143437front1_0_874772_FjI487YMczbVVG6lfVOcwEObBYBT.jpg

来自: iPhone客户端
回复 支持 2 反对 0

使用道具 举报

发表于 2025-10-15 14:47 来自手机 | 显示全部楼层 | 来自浙江
可以参考一下


来自: iPhone客户端
回复 支持 2 反对 0

使用道具 举报

 楼主| 发表于 2025-10-15 14:48 来自手机 | 显示全部楼层 | 来自浙江
回复 支持 3 反对 0

使用道具 举报

发表于 2025-10-15 14:50 来自手机 | 显示全部楼层 | 来自浙江
什么原因导致低血压?
来自: iPhone客户端
珍爱生命,远离毒品。  --瑞安论坛公益广告
回复 支持 4 反对 0

使用道具 举报

发表于 2025-10-15 14:51 来自手机 | 显示全部楼层 | 来自浙江
文明上网,从我做起。  --瑞安论坛公益广告
回复 支持 3 反对 0

使用道具 举报

发表于 2025-10-15 15:01 | 显示全部楼层 | 来自浙江
低血压比高血压还危险
回复 支持 4 反对 0

使用道具 举报

发表于 2025-10-15 15:32 | 显示全部楼层 | 来自浙江
低血压更可怕,早点介入吧
回复 支持 3 反对 0

使用道具 举报

发表于 2025-10-15 15:45 来自手机 | 显示全部楼层 | 来自浙江
要去人民医院看看啊。和高血压医院低血压也要吃药血管没弹性了
来自: Android客户端
回复 支持 4 反对 0

使用道具 举报

 楼主| 发表于 2025-10-15 15:48 来自手机 | 显示全部楼层 | 来自浙江
回复 支持 3 反对 0

使用道具 举报

发表于 2025-10-15 17:31 来自手机 | 显示全部楼层 | 来自浙江
去中医院找心血管内科开一个星期的药吃了就好了
来自: iPhone客户端
回复 支持 3 反对 0

使用道具 举报

 楼主| 发表于 2025-10-15 17:51 来自手机 | 显示全部楼层 | 来自浙江
回复 支持 2 反对 0

使用道具 举报

发表于 2025-10-15 18:08 来自手机 | 显示全部楼层 | 来自浙江
我也这样,一直吃中药,停药后又降了
来自: iPhone客户端
回复 支持 2 反对 0

使用道具 举报

发表于 2025-10-15 19:20 来自手机 | 显示全部楼层 | 来自浙江

这个怎么低?不是正常范围吗
来自: Android客户端
回复 支持 2 反对 0

使用道具 举报

发表于 2025-10-15 19:45 | 显示全部楼层 | 来自浙江
低血压真不多见,不过听说低血压更危险
回复 支持 2 反对 0

使用道具 举报

发表于 2025-10-15 19:54 | 显示全部楼层 | 来自浙江
没测过血压,数值表示看不懂
回复 支持 2 反对 0

使用道具 举报

发表于 2025-10-16 12:04 来自手机 | 显示全部楼层 | 来自浙江
回复

使用道具 举报

瑞城招聘网 广告
您需要登录后才可以回帖 登录 | 注册

本版积分规则

广告业务 | 关于我们 | 小黑屋 | 手机版 | 互联网自媒体平台公约协议 | 谣言曝光台 | 举报电话:0577-66885552 举报信箱:2663025843@qq.com
Powered by Discuz! X3.4 © 2001-2023 Discuz! Team. 瑞安在线 瑞安论坛 浙B2-20210541 浙ICP备11036255号-1 浙公网安备 33038102330633号
快速回复 返回顶部 返回列表